年轻时候就喜欢玩点游戏,尤其这个《模拟人生3》,还真是有不少人喜欢。玩这游戏的时候,大家最操心的就是怎么让游戏里的“人”过得长寿一些,或者说怎么控制他们的年龄。今天咱们就聊聊,《模拟人生3》里的这些“年龄秘籍”,让大家都了解一下这小诀窍。
1. 怎么打开《模拟人生3》里的秘籍模式

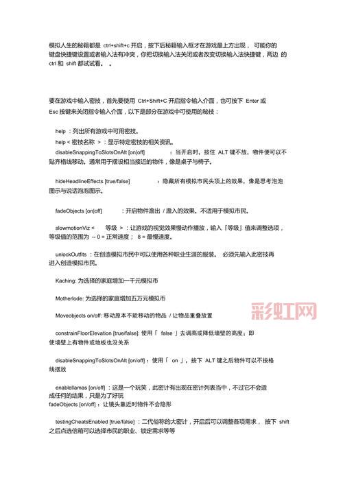
咱们要说这秘籍,第一步就得先学会怎么打开作弊模式。你只要按住Ctrl + Shift + C,这样会弹出一个输入框。接下来,输入testingcheatsenabled true,按下回车键就算是成功开启了作弊模式了。接着,咱们就可以在这个模式下,轻轻松松地修改年龄了。
2. 修改人物年龄的方法
打开了作弊模式后,就可以“动手”改年龄了。方法其实很简单,你按住Shift键,然后点击你想修改的那个角色,选择“在创造模拟市民中编辑”。这样就能重新调整角色的年龄段了,可以从年轻改成老年,也可以从老年变年轻,看自己喜欢!
3. 通过设置年龄增长天数控制寿命
其实嘞,游戏里每个年龄段都有固定的天数,这也是可以调的。你可以进入游戏的“选项”菜单,找到“年龄成长”设置。这里可以自己决定每个年龄段过多少天,像是婴儿阶段、儿童阶段、青年阶段,都是有默认的天数的。如果觉得角色过得太快,可以把天数调长一点。
比如说嘞,从青年变成成年一般需要20天,这个是默认的。如果你想让角色青春常驻,那就把这个20天改成更多的天数。这样,你的角色就可以在年轻阶段多待几天,享受美好的“模拟人生”了。

4. 用AgeSimsCheat直接改变年龄
有些人呢,嫌每次都去修改麻烦,这时候AgeSimsCheat就派上用场了。这个功能就是让你可以直接修改角色的年龄段。你先输入AgeSimsCheat on,然后用鼠标点一下你想改的角色。这个时候你就会发现,可以直接选择角色的年龄段了!什么婴儿嘞、少年嘞,想怎么改就怎么改,十分方便。
5. 改变角色的寿命长度
除了年龄阶段之外,很多玩家还想控制寿命长短。这个咱们可以借助作弊模式和“年龄成长”设置。你可以在游戏设置里调整角色的整体寿命,比如设定成“传奇长度”。然后,角色就会按照这个寿命活下去。
要是觉得还不过瘾,还可以用修改器进一步调节角色的每个阶段。这样,既能保证游戏的乐趣,也能让你心目中的角色活得久一点,不至于看着他们一个个老去。
6. 其他提升体验的小技巧

除了直接改年龄,这游戏里还有些小妙招,大家用得也多:
- Shazaam+2:这个秘籍可以快速提升角色的心情值。好心情过日子嘛,老百姓常说“心宽体胖”,这游戏里心情好也能延长一点寿命。
- 感情值调整:在角色界面输入感情值,像是快乐、愉悦这些,调整后角色的状态也会好很多,寿命自然也能长点。
- 创造模拟市民编辑:要是对角色形象不满意,可以随时重新捏人,再调整年龄段,改得自己满意为止。

7. 年龄秘籍的实际应用
玩《模拟人生3》的时候,这些秘籍实际都很有用。很多玩家玩着玩着发现,自己喜欢的角色一下子就老了。通过这些方法,咱们能让他们保持在理想的年龄,不至于短短几天就看着他们老去,特别是那些青少年角色,一不留神就变成成年人了。现在有了这些秘籍,大家就可以随心所欲地控制他们的年龄成长,慢慢享受游戏了。
总的来说嘞,这些秘籍的使用让游戏变得更灵活了。你想让角色一辈子青春,行!想让他们早点退休也可以。游戏里的时间就像咱们自己手里的钟表,想快点慢点,全由咱们自己说了算。
好了,这就是《模拟人生3》里控制年龄的全部秘籍了。大家按照这个步骤操作,保准让你心仪的角色保持在最佳状态,继续享受游戏的乐趣吧!
Tags:[模拟人生3年龄秘籍, 模拟人生3秘籍, 模拟人生3改年龄, 模拟人生3寿命控制, 模拟人生3作弊模式]
