受地缘政治格局变动、地区冲突增多、全球经济增长放缓和不确定性加剧、美元进入降息周期、全球央行持续加强购金等多因素叠加影响,近年黄金价格持续攀升。2025年12月31日,纽约商品交易所黄金期货价格就已经达到4,341.10美元/盎司,超过2020全年均价的2倍,且仍然呈现出攀升趋势。
在这一市场背景下,中国企业赴境外投资金矿的热情持续升温。截至2025年3月底,处于活跃运营状态的中国矿业企业独资或控股的海外矿业项目总计455个,其中金矿项目就多达166个。
然而,黄金投资的热潮也强化了相关的法律与合规风险。能否精准识别和防范这些潜在风险,将直接决定中企在这片机遇与风险并存的海域中,最终是成功掘金,还是不幸触礁。
01
资源民族主义与“国有化”趋势
在全球产业格局初步成型并持续演进调整的背景下,各国正不断探索自身在国际产业链中的定位。全球矿业已逐渐告别高速增长阶段,市场竞争日趋激烈,资源民族主义情绪近年来也有所升温。特别是矿产资源丰富的国家,日益意识到其资源所具有的战略价值,因而更加期望在矿业开发进程中获取更大收益。因此,海外矿业投资需重点关注东道国的资源民族主义倾向可能带来的“国有化”风险。
关于“国有化”风险的表现形式也在不断演变。当前,在资本与信息高速全球化、国际仲裁机制日益完善的今天,东道国更加注重维护自身吸引外资的国际形象,在多数情况下会将保持外国投资者对其长期投资的信心作为其投资政策的重要考虑因素。因此,直接的征收行为已不再是主流。然而,由于矿业投资的高收益和资源国有化的特性,东道国对从中获取更多利益的根本诉求并未改变。为此,各国越来越倾向于采取更为迂回的方式,这些手段通常更具隐蔽性,不仅可能增加通过国际仲裁机制维权的复杂性,也可能加大投资者借助征收保险获得补偿的难度。
根据我们近些年的观察,当前矿业行业的“国有化”形式主要体现在如下几个方面:
1.加征或变相增加资源取得成本
资源国分享矿业投资收益最为重要的来源之一是对矿产资源征收的资源税/特许权使用费,这是国际通行的做法。但近年来部分国家通过调高资源税/特许权使用费或新增税费名目等方式以取得更高的国家收益。
近些年典型的例子包括(相关信息均来源于公开渠道):

此外,近期还有部分国家拟发布或草拟新法,预计将提高资源税/特许权使用费标准。例如,据报道称,加纳政府拟设立阶梯式特许权使用费制度,将原有的5%金矿特许权固定费率变为滑动税率:当黄金价格每上涨到一个区间,税率就从5%(金价在1,900美元以下时适用)开始逐级递增,最高可达12%(金价增至4,500美元以上时适用)。
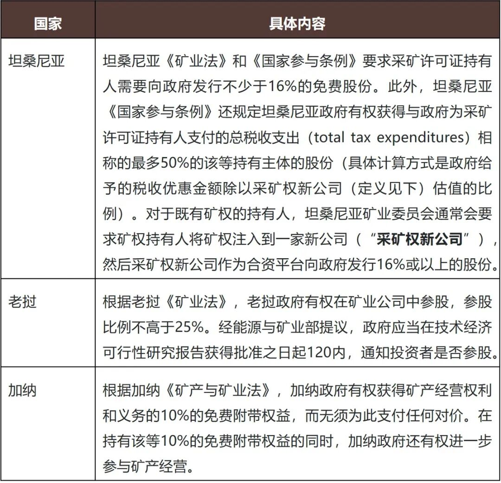
除了征收资源税和特许权使用费,政府强制参股是资源型国家常见的政策手段。特别是在法治环境尚不稳定、政策变动风险较高的新兴市场,情况则更为复杂。
典型的政府持股要求包括(相关信息均来源于公开渠道):

2.促进东道国经济发展的强制性义务
发展中的资源型国家在通过收取资源税/特许权使用费、政府持股等方式帮助政府取得本土矿业项目收益的同时,也期望矿业项目能够带动本地就业、促进下游产业发展,从而推动经济的可持续增长。为此,这些国家通常会设置一些强制性本地化义务。此外,由于矿业往往是其最主要的外汇来源,如果其国内其他创汇渠道有限,政府也倾向于强制将矿业企业创造的部分外汇留存本国境内。这些政策在客观上增加了外资矿业企业在东道国的运营成本与合规难度,需要在投资评估与运营规划中予以针对性考量。
常见的针对矿业企业的强制性本地化义务包括(相关信息均来源于公开渠道):

近期针对矿业企业典型的外汇管制措施包括(相关信息均来源于公开渠道):

3.通过法律手段实现国有化
除了上述可能增加矿业企业运营成本、减少投资回报的法律政策外,更为极端的情形表现为相关国家采取直接征收,或以形式上合法的手段间接实现资源国有化。常见表现形式包括:拒绝续期业务运营所必需的关键许可证,或强制要求企业与政府或其代理人进行谈判以调整权益结构等。典型的案例包括(相关信息均来源于公开渠道):
(1)直接征收
在2006年到2008年之间,一家加拿大矿业公司通过收购若干委内瑞拉公司的控股权,间接获得了若干采矿特许权和合同,用于在委内瑞拉勘探和生产黄金。2011年,时任委内瑞拉总理颁布国有化法令,规定所有黄金生产公司的财产和采矿权均由国家控制,并命令将所有现有的特许权或合同移交给国家控制的混合型公司。双方关于补偿金额谈判失败后,该加拿大公司根据加拿大和委内瑞拉的双边投资协定向国际投资争端解决中心(ICSID)提起投资仲裁,最终仲裁庭认定委内瑞拉构成违法征收,需向该加拿大公司支付9.665亿美元和利息的补偿。
(2)不续期业务所需的必要许可证
一家在多伦多证券交易所上市的公司曾依据其取得的探矿许可证,在坦桑尼亚某区域开展稀土矿勘探活动。之后,该公司根据矿业部门的建议,申请并获发了一份保留许可证。然而,坦桑尼亚政府在颁布《采矿(本地成分)条例》后,撤销了此前签发的所有保留许可证。随后,坦桑尼亚矿业委员会对该区域进行公开招标,导致该上市公司丧失了相关稀土项目的权益。此后,该公司以坦桑尼亚政府违反加拿大与坦桑尼亚签署的双边投资协定为由,向ICSID提起仲裁,要求予以赔偿7000万美元。双方最终达成和解,坦桑尼亚政府同意向该公司支付2700万美元作为补偿。
以上案例中,虽然投资人赢得了ICSID仲裁,但其所获赔偿相比于其损失和预期收益显然有较大的差距。
(3)要求与政府谈判成立合资公司
随着新能源产业的蓬勃发展,锂矿的战略地位日益凸显。作为锂矿资源大国,智利于2023年颁布了《国家锂矿战略指导方针》,旨在通过国家参与锂矿生产全周期、成立国家锂业公司,并以公私合营模式提升其在全球锂市场中的主导地位。该方针明确要求智利国家铜业公司与一家在阿塔卡玛盐湖地区持有于2030年届满的锂矿租约的中资参股的大型智利锂业公司展开谈判,以实现国家参与目标。
2024年,智利国家铜业公司与该智利锂业公司正式签署合伙协议,计划共同组建合资公司。根据协议,智利国家铜业公司将持有合资企业50%加1股的股份,从而获得控制权。合资公司成立后,将合作开展阿塔卡马盐湖地区锂、钾等产品的开发、生产与销售。该协议的实施预计将为智利政府带来主要经济收益,同时也会间接影响包括中方投资者在内的原公司股东对项目的控制权及相关权益。目前,中方股东正积极通过行使股东权利及法律途径维护自身利益。另一方面,智利合资公司在签署协议后,已提前锁定2030年租约到期后的开采经营权与生产配额。因此,合资安排的短期影响与长期收益相互交织,使得该国国有化政策带来的综合效应更难以准确评估。
02
环保合规、社区许可风险升级
1.环保风险
2025年初,一家在非洲某国运营的中资冶炼厂,因防渗膜遭人为盗割,加之遭遇持续强降雨,导致尾矿坝发生溃坝。尽管溃口于次日凌晨被成功封堵,但部分含有毒重金属的高酸性尾矿已发生泄漏,对当地河道、生态系统、居民健康及农业生产造成了实质性影响。事发后,企业迅速调集资源开展抢险与水体修复工作,并为此承担了高昂的环境恢复成本。此次事件引发了该国政府的高度关注。随后在2025年9月,176名当地社区居民在非营利组织的支持下,对该中资企业提起环境诉讼,要求企业设立一项800亿美元的环境修复托管账户,并额外提供2亿美元作为紧急健康与环境评估基金。可见,当环境事件发生时,环境问题将超越单纯的技术或合规范畴,而可能迅速演变为激烈的社区冲突,进而可能触发大规模的环境集体诉讼,给企业声誉带来沉重打击。此外,尾矿库溃坝对矿业企业本身的正常生产运营也将构成重大影响。
金矿开采也伴随着一系列固有的环境风险:金矿开采过程涉及大面积剥离植被与耕地,提金环节需要使用氰化物等危险化学品,冶炼过程则涉及大量取水与排污,而尾矿坝则存在固有的渗漏和偶发决堤风险。一旦这些风险失控外溢,企业不仅将面临监管机构的严厉问责与高额罚款,更可能立即激化与周边社区的矛盾,引发一系列连锁的负面后果,乃至造成相关执照许可证被撤销的“生存性”风险。
例如,吉尔吉斯斯坦国家安全委员会(SCNS)于2025年11月宣布,将收回由中国企业参与开发的某金矿,并将其转为国家所有。依据SCNS的调查结果,该矿区存在多项严重环境违规行为,包括毁坏土地、违反技术设计方案、破坏地表结构以及造成大面积土壤扰动等。基于以上事实,SCNS已逮捕该金矿项目的中国籍总经理。公开资料显示,该金矿位于吉尔吉斯斯坦自然保护价值较高的山地带。此前,周边多个村庄的居民曾持续表达对采矿活动可能破坏当地环境与水资源的担忧。
正因为金矿等矿业开采活动环境影响显著,各国政府对矿业环保管理的重视程度正日益提升。例如:
(1)
在加纳,由于非法采金及管理不善的小规模采矿活动导致森林与农田破坏、水土流失及污染物无序排放等问题,政府持续加强打击非法采矿(其中包括部分中国籍从业者)。今年,加纳进一步出台新规,要求手工及小规模采矿者必须获得黄金委员会许可后方可出口黄金,从而从市场准入层面强化了对小型采矿活动的监管。
(2)
在老挝,由于部分小型矿业企业在取得矿权后频繁转让“路条”,并对环境及当地社区造成负面影响,老挝政府自2024年起逐步暂停了大部分新矿权申请,将工作重点转向对既有项目的清理与整顿,推动矿业进入结构调整期。
(3)
在印度尼西亚,苏拉威西的一处非法采金点发生山体滑坡,造成至少58人遇难;在印度尼西亚存在一些大规模的非法采金活动,据报道称其中有一些为中国籍投资者采用工业化方式进行非法采金,造成了当地环境的严重污染,最终引发当地村民烧毁其营地的方式进行抗议。
由此可见,在环境合规要求日趋严格的背景下,那些在环境管理方面经验更为丰富、体系更为健全的大型矿业企业,反而可能因此获得新的发展机遇,并更容易赢得当地政府的政策支持与合作青睐和当地民众的接纳。
2.社区许可
矿业项目与其周边社区的关系非常紧密。项目初期需要征用社区土地、补偿搬迁本地居民,中期需要稳定劳动力、道路通行和周边安宁,项目后期则需要恢复生态、闭坑复垦,各环节都需要社区的持续接受、认可与支持。
在现代矿业开发中,仅拥有政府颁发的矿权证已远远不够,若不能有效争取当地社区的理解、接纳与支持,即取得实质性的“社会许可”,项目或将暴露于社会冲突乃至暴力对抗的风险之中,其正常运营与长期存续将面临较大不确定性。较为典型的案例包括:
(1)
2007年,某加拿大矿业公司获得秘鲁某银矿项目开采许可。该项目遭遇当地原住民的强烈反对,最终秘鲁政府通过最高法令单方面撤销了该许可,导致项目终止。该加拿大公司认为秘鲁政府此举构成征收行为,遂向ICSID提起仲裁,索赔5亿多美元。值得注意的是,仲裁庭中持异议的仲裁员特别指出,该加拿大公司对未能获取当地社区同意亦负有重要责任,认为其应对最终损失承担一半责任。最终,仲裁庭综合各项因素,未采纳基于现金流折现法计算的赔偿主张,而是依据沉没成本,裁定秘鲁政府赔偿该公司不到2000万美元。
(2)
2018年,某中国公司在厄瓜多尔投资的金银矿项目遭到当地社群的激烈反对,抗议者闯入并占据矿区,控制道路。此外,当地社区还起诉该公司并且得到了厄瓜多尔法院的支持,判决认定该公司未在开采活动开始前与当地社区进行事先咨询,判决暂停矿区的一切活动。该公司已就前述事项在常设仲裁法院(PCA)向厄瓜多尔政府提起仲裁,案件尚在进一步审理中。
03
东道国监管审查和中国境外投资监管要求的加强
1.东道国的监管审查
若金矿投资涉及发达市场,除了需遵守日趋严格的环保合规要求外,还需警惕严格的国家安全审查和/或反垄断审查可能对项目确定性带来的影响。近年来,鉴于矿产资源的战略地位以及地缘政治格局的变化,中企海外矿业投资受到东道国国家安全审查或反垄断审查的阻力而折戟的案例并不少见。
例如,2020年,中国某矿业公司计划收购加拿大金矿企业100%的权益。然而,加拿大政府以国家安全为由否决此项交易,导致收购最终未能完成。根据公开信息,目标公司旗下有金矿位于加拿大重要战略地带。
又如,2025年,由中资企业控股的跨国矿业集团计划收购一项位于巴西的镍业务。该交易在进行欧盟反垄断审查时进入第二阶段深入调查。欧盟委员会担忧,由于目标公司在高度集中的低碳镍铁市场中具备实质性支配地位,若收购完成,作为中资控股的跨国企业可能倾向于优先保障其集团内部的镍铁供应,从而有动机减少或降低对欧盟不锈钢生产商的供应。这或将导致欧盟不锈钢生产商面临成本上升、质量下滑的风险,进而削弱其全球竞争力。
除了上述在收购投资环节的监管限制以外,近年来,美国、英国、澳大利亚和加拿大等发达国家纷纷出台关于对关键金属(critical mineral)实施关税、贸易限制等方面的监管规则。关键金属主要为在新能源、信息技术、航空航天和国防军工等尖端行业具有不可替代作用的锂、稀土、镓、锗、锑等金属。金矿原则上来说不属于关键战略金属。但是,随着国际金价飙升、国际汇率波动加剧等因素,各国日益倾向于将黄金视为与关键战略金属同等重要的战略资源,并相应加强监管。以美国为例,根据美国政府2025年3月20日发布的行政令,将黄金与关键战略金属一同定义为应当优先发展的矿物。前述趋势或将升级西方国家对于黄金投资的监管趋势。
除上述外,矿权持有人的股权或控制权变更通常还会触发东道国的矿业类专项监管审批。例如,加纳、土耳其、坦桑尼亚、南非等国的矿业法规中均要求矿权持有人符合法规门槛的股权或控制权变更应当取得政府事先同意。因此,在涉及矿权的收购交易中,需根据交易结构审慎评估是否触发东道国政府的前置审批,并在交易文件中妥善安排相关条款。此外,根据我们的项目经验,在一些法治透明度较低的司法管辖区,政府还可能就矿权或矿权持有人的股权转让附加额外条件。此类附加条件往往比较复杂,且政府有较大的自由裁量权,需要审慎沟通。
2.中国境外投资监管要求
金矿资源丰富的国家常陷入“资源魔咒”困境,资源分配冲突通常伴生内战、政变和恐袭。
对中国企业而言,在此类国家投资金矿,除需应对东道国本身的高风险投资环境外,还因此面临更严格的中国政府境外投资监管措施。为保护中国企业投资与外汇安全,并保障人员安全,我国对投资此类地区的项目实行更严格的准出管理,通常要求履行核准程序或加强版备案程序。具体来说,根据国家发展改革委《企业境外投资管理办法》及商务部《境外投资管理办法》的规定,两部门对部分涉及敏感国家和地区的境外投资,均明确须经核准程序。根据我们的项目经验,两部门对敏感国家(地区)均实行精细化的动态清单管理,投资者需依据具体投资目的地,通过咨询主管部门或查询相关业务系统,以确认是否适用核准要求或更严格的备案程序。若投资涉及敏感或较为敏感的国家或地区,企业将面临更重的申报负担,包括提交更多支持文件、承受更复杂的审核流程以及更长的审批周期。
04
结论与主要策略
在资源民族主义、保护主义日渐抬头和全球经济发展不确定性增加的背景下,金矿投资相关风险——包括资源民族主义的蔓延、环保合规要求趋严、社区矛盾激化、国家安全审查等监管审查强化以及中国境外投资监管方面的挑战等——已不再彼此孤立。相反,这些风险很可能相互交织、互为因果、彼此表里,共同构成一个复杂的风险网络。例如,环保合规问题可能引发当地社区抗议,进而促使东道国政府以维护公共秩序或国家安全为由介入干预,最终形成所谓“间接国有化”的结果。
因此,投资者在投资境外金矿时,需深入研判国别、项目风险,并充分利用各项风险缓释手段,包括但不限于:
(1)
重视国别尽职调查:全面调研东道国政治、法律、经济、社会及环境等维度信息,特别关注该国历史上是否存在针对矿业企业的征收先例。同时,应重点核查中国与东道国之间是否签订双边投资协定(BIT),并研判本次投资能否纳入协定保护范围,以评估在发生征收时能否通过国际仲裁寻求救济。
(2)
争取签署稳定性协议:在条件允许的情况下,建议通过与东道国政府协商签订稳定性协议,或选择已具备稳定性保障机制的项目,以锁定关键政策与法律环境,增强项目可预期性及违约情形下的执行保障。
(3)
开展前瞻性项目尽调:建议在项目初期即进行深入的前端尽职调查,将社区关系、环境合规、政府监管态度等敏感因素纳入核心评估范围,提前识别并应对潜在风险。
(4)
提前掌握境内外审批要求:1)国内准出方面:主动与中国境外投资监管机构沟通,确认项目是否因涉及敏感国家或行业而需履行核准程序或更严格的备案要求,并提前准备完整支持材料;2)东道国准入方面:若项目可能触发国家安全审查、反垄断审查和/或矿业专项审查,应在交易前期开展审批可行性评估,并视情况适时与东道国审查机构进行非正式预沟通,了解其监管倾向。
(5)
善用政治风险保险工具:积极考虑投保中国出口信用保险或利用多边投资担保机构(MIGA)等提供的政治风险保险。需注意该类保险投保周期较长,且承保范围可能无法完全覆盖项目风险,建议在项目前期即开展专业咨询。
(6)
通过交易文件设计分摊风险:
在交易文件中设置有关环保合规、社区关系无争议等方面的陈述与保证条款;
依据尽调结果,将交割后特定期限内因交割前已识别的环保或其他合规问题设为特殊赔偿事项;
建立合理的政府审批风险分担机制,在监管风险较高的法域,需审慎接受因未能取得审批而触发分手费的安排。
(7)
依托双边投资协定保障权益:充分利用投资国与东道国签订的双边投资协定,借助国际投资仲裁机制高效解决争议。已有案例表明,该机制在化解政治风险、维护投资者权益方面具有积极作用。
脚注:
https://www.cnbc.com/quotes/@GC.1
https://sdbullion.com/gold-prices-2020
徐曙光等:《全球矿业投资环境变化及中国矿业企业应对策略》,载《中国矿业》第34卷第10期,第30页。
https://controlminero.gob.ec/wp-content/uploads/downloads/2025/06/ARCOM-ARCOM-2025-0028-R.pdf
