老铁们,重磅消息来了!天津红桥区这次要玩真的了!西于庄那片老破小终于要迎来春天,4个亿的大手笔改造,就问你们期不期待?

壕无人性的改造计划
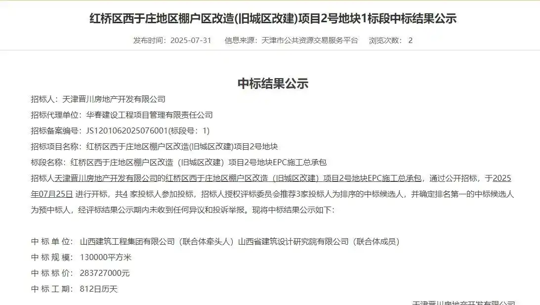
这波操作简直壕到没朋友!2号地块3万平米的地盘,13万平米的建筑面积,地上10.8万平米的住宅商业,地下2.2万平米的车库设备。这哪是改造啊,简直就是给老城区来了个全身整容!
山西建工这次可算捡着大便宜了,带着山西设计院一起拿下2.8亿的EPC大单。啥叫EPC?就是设计施工一条龙服务,省心又省力!从今年8月干到2027年10月,812天的工期安排得明明白白。

老城区的华丽转身
西于庄的老居民们可算盼到头了!破旧的筒子楼、坑洼的路面、老化的管线,这些都将成为历史。想想两年后,崭新的住宅楼、现代化的商业配套、宽敞的地下停车场,这生活质量不得蹭蹭往上涨?
不过改造期间肯定少不了吃灰听噪音,但为了住上新房子,这点小委屈算啥?忍一时风平浪静,退一步海阔天空嘛!
质量把关不含糊
政府这次可是下了死命令,必须达到国家验收标准。可不是随便糊弄两下就完事的!从设计到施工,每个环节都盯得死死的。要我说,这波操作绝对良心,比某些开发商盖的豆腐渣工程强多了!
现在市区房价都快上天了,能在老地方住上新房子,这不是天上掉馅饼吗?商业配套一跟上,买菜逛街遛弯啥都方便,这日子想想都美滋滋!
各位觉得这改造咋样?你们家附近有没有类似的老旧小区要改造?欢迎来唠唠!要是觉得这消息够劲爆,赶紧转发给身边的朋友们看看!
免责声明:由于无法甄别是否为投稿用户创作以及文章的准确性,本站尊重并保护知识产权,根据《信息网络传播权保护条例》,如我们转载的作品侵犯了您的权利,请您通知我们,请将本侵权页面网址发送邮件到qingge@88.com,深感抱歉,我们会做删除处理。
