在招商工作中,一份高质量的招商手册是吸引合作伙伴的关键。然而,制作一份精美的招商手册往往需要耗费大量时间和精力。现在,借助 DeepSeek 和 KIMI智能助手,你只需一分钟就能生成一份专业的招商手册!
DeepSeek 擅长生成逻辑清晰、内容优质的文案,而 KIMI智能助手 则能快速将文案转化为精美的PPT或文档。两者结合,简直是招商人士的福音!
废话不多说,直接上教程!
一、用DeepSeek生成招商手册文案
首先whatsapp网页版whatsapp登录,我们需要在DeepSeek中提出明确的要求。至少要告诉DeepSeek:

以下是我的提示词示例:
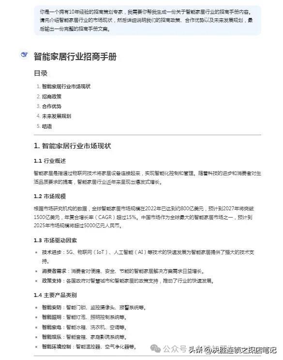
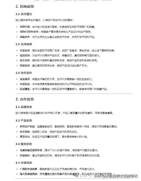
“你是一个拥有10年经验的招商策划专家,我需要你帮我生成一份关于智能家居行业的招商手册内容。请先介绍智能家居行业的市场现状,然后详细说明我们的招商政策、合作优势以及未来发展规划,最后输出一份完整的招商手册文案。”
DeepSeek生成完毕后,点击右下角的复制按钮,将招商手册文案复制下来。


二、用KIMI生成招商手册
接下来,打开 KIMI智能助手 的官网,登录后点击侧面的 KIMI+,找到工具列表中的 【PPT助手】 并点击。

点击后会弹出一个新的对话窗口,将刚才复制的招商手册文案粘贴进去,让KIMI根据文案进行润色和排版。润色完成后,点击左下角的 【一键生成PPT】whatsapp网页版,进入文档生成窗口。

三、设计与排版
在文档生成窗口中,你可以根据自己的需求选择:
选择完毕后,点击右上角的 【生成PPT】,KIMI会根据你的选择自动生成招商手册。整个过程是动态的,文档会一页一页自动生成,效果非常震撼!

四、修改与导出
生成文档后,点击右下角的 【去编辑】,进入编辑界面。在这里,你可以:


编辑完成后,点击保存,并下载文档即可。
五、总结
通过 DeepSeek 和 KIMI智能助手 的强强联合,你可以轻松生成一份高质量的招商手册,无论是行业分析、政策解读还是合作优势展示,都能一目了然!
2.14日情人节快到了,你会用AI工具做一期全新的门店营销方案吗?
