“从1元到100万,懒人也躺赚”、”8岁小女孩问倒巴菲特,为啥那么牛?”……当你在把玩手机时,屏幕上却弹出这些勾人眼球的话语,你是不是很想一窥究竟?
突如其来的疫情让线上教育变得火爆非常,一些传授理财课程的“商学院”更是异军突起,然而,需要留心那些以理财为名,实则贩卖焦虑的浑水摸鱼者。
有这样一家号称让财务自由不再难的公司,通过抖音等平台引流,教人如何理财,广募学员。据其介绍,截至目前,其已为超过350万人普及理财知识,并在不到4个月时间里,成为抖音理财话题类视频优质供应商。仅在抖音平台上,粉丝总量便超过350万人,视频累计播放量达3.9亿次。
日前,证券时报记者初步体验了这个“神奇”的平台。真实情况到底如何?
一家神奇的“商学院”
在“国民级”爆款软件抖音的平台上,经常会出现一家名为微淼商学院的推荐广告。点击报名链接,则会看见打着“小白理财训练营”的宣传语,12天线上授课。而每一天的课程内容很是吸引眼球,诸如:”如何从穷人思维过渡到富人思维”,”人生穷富的关键”,”财务自由的三大核心工具”,”8岁小女孩问倒巴菲特,为啥那么牛?”、“从1元到100万的理财法则,懒人躺赚的理财方式”等等。

天眼查显示,微淼商学院全称叫北京微淼财商科技有限公司,成立于2019年4月10日;
法定代表人王楼楼,股权穿透后实际控制人为封贺。在微淼商学院网站上,封贺的简介为“财务自由理论研究者,从0到财务自由的实践者和实现者;
23岁向同学借1500元起步,33岁身价过亿,10年间年化收益率238%;
10年投资实战经验,擅长A股、港股、美股、香港REITs、美国REITs、商品房、分级基金A、指数基金等核心投资工具的投资;
10年创造、经营企业实战经验,曾用2年时间从0到1创造一家企业,年营业收入过亿,净利润率大于30%。对于商业模式、企业文化建设、团队建设、公司治理结构、营销销售、现金流管理、企业系统建设有深刻的见解。”

记者通过抖音推送的链接报名之后,被一位理财培训师(简称“H培训师”)拉入微信群,名为2020年XX期XX班理财训练营。进群后,H培训师先发了一张12天的培训课程表,紧接着就让群成员关闭微信“群聊”添加好友功能,并称凡是通过群私加好友的都可以断定是骗子,如果遇到就要积极举报。为获取学员进一步信任,H培训师会发送微淼商学院的一些投资防骗指南,并且列举微淼商学院近年来获得的奖项。
据H培训师介绍,微淼商学院先后获得过腾讯回响中国“2019年度影响力在线教育品牌”、创始人封贺获得过央广网“2019年度教育行业影响力人物”等。

(注:这是一条发在“商讯”栏目下的信息)
最后H培训师便附上个人投资经历,比如理财经验7年,包括股票、基金、房产、REITs(不动产信托基金)、可转债、股权投资等,年收入220万元,年龄31岁,其财富目标就是,尽力帮助微淼2021年赴港上市,成为全球最好的财务自由实现平台,以及将微淼建设成伟大的百年商学院等。

记者从微淼商学院网站上看到,其名师团队主要有5位,分别是实际控制人封贺,创始合伙人马菲菲,夏金声,孙延芳、于英豪,其中封贺以及夏金声均称拿到国家理财规划师资质,但并没有给出资质编号,无从辨别资质真伪。
号称估值百亿,将赴港上市
H培训师在群里表示,目前微淼商学院估值100亿,2021年将赴港上市,正在跟腾讯洽谈合作。值得一提的是,根据学员介绍,培训师几乎都会在群里提到微淼商学院将赴港上市,并且正在和腾讯洽谈融资分股权等事宜。

不过,记者向腾讯集团公关部求证,该负责人通过和投资相关业务部门一一核查后向记者表示,腾讯没有和一家叫微淼商学院的公司进行过任何融资相关的洽谈。而公司估值100亿不知从何而来,天眼查显示公司去年4月份成立至今并无任何融资史。
对于H培训师宣称的赴港上市,记者向其问及微淼商学院的盈利模式,H培训师要求私聊。
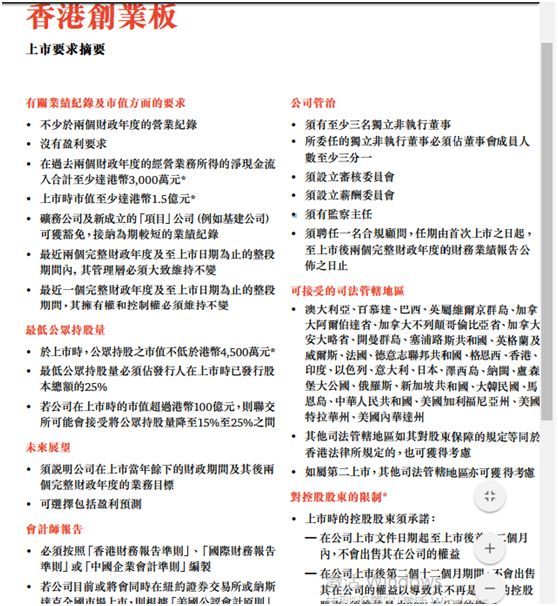
据港交所上市标准,主板上市在业绩及市值方面要求不少于三个财政年度的营业记录,最近一个年度的盈利必须达到2000万港元,前两个年度盈利总和不少于3000万港元,上市时市值至少达5亿港元。上市前至少三个年度内管理层维持不变,及在最近一个经审核的财政年度内拥有权和控制权维持不变等。在公司管治方面,至少有三名独立非执行董事,所委任的独立非执行董事必须占董事会成员人数至少三分之一。

创业板上市要求在业绩及市值方面,不少于两个财政年度的业绩,无盈利要求,过去两个财政年度的经营业务所得的净现金流合计至少达3000万港元,上市时市值至少1.5亿港元,公司管治方面跟主板一致。

由于微淼商学院没有对外披露期经营状况,因此无从其收入、盈利状况不得而知。只是公司管理架构目前来说非常单一,封贺持股75%,王楼楼持股25%,这二人同时也是公司仅有的2位高管。从公司管理架构来看,至少目前并不符合上市资格。

H培训师继续介绍,微淼商学院纯粹就是理财教育商学院,不卖保险,也不卖理财产品,只是一个培育机构,学员通过报名进行课程培训。接下来,H培训师便在群里提问“为什么只有20%的人掌握了80%的财富”。随后,其再通过所谓的二八定律对此解释,“就像群里一样,200多人的群,但坚持到最后继续学习的可能就只有40人,这就是二八定律中的二。大家要做其中的二还是剩下的八,接下来的12天,请用行动证明。”


紧接着,便是进阶版的课程来了,即教人如何选股,购买基金、信托等理财产品。并要求购买更高昂的课程培训。

宣称开户就送股票,跟渣打、花旗均有合作
当记者问及进阶版的课程报名费是多少钱时,H培训师说,每期学员班只有50个优惠名额,先抢先得,优惠后价格要第一期学完之后才能定。只有坚持学习,改变穷人思维,才能掌握理财方式,实现财富自由。
根据此前第五期学员班的一名张姓学员向记者透露,进阶版的课程原价是12998元,给到小白营学员的优惠价是6998元,“通过第一期的课程,我觉得老师讲得挺好的,有点心动,不报名的话,可能就没这个优惠价格了。”
随后,微淼商学院的另一名培训师(简称“Y培训师”)开始不停劝还在犹豫中的张姓学员报名进阶课程,并称学不会免费复训,进阶版学习内容会讲到如何选股,以及各种财报分析,还有海外REITs理财投资方式等。

根据Y培训师所发的课程表,进阶版课程包括财务自由操作系统,财报分析,企业分析等课程。Y培训师称这是系统性学习,后期并没有其他任何升级费用。
当记者问及H培训师上完所有课程之后,是否会在群里推荐股票或者其他理财收益时,该培训师表示不荐股,只是会告诉选股方法和如何挑选基金、信托、REITs等这种理财产品。“我们这边年龄70多岁的大爷,都能学会如何选股,所以对于年轻人来说根本不难。”
虽然不推荐股票,但是培训师依然会向学员罗列一部分候选股票,让学员自由选择。
此外,培训师还经常在微信群里推荐收益率很高的理财产品,比如海外REITs房地产信托基金,Y培训师在群里称,REITs收益率非常高,“大家看XXX信托每年9%的现金分红已经很高了,但是在REITs中还只是中等的回报率,高的可以达到20%左右。”
不过,中泰国际(香港)分析师颜招骏向记者表示,REITs其实就是不动产投资信托基金,它的运作方式是将不动产的所有权证券化,用于证券交易所买卖,这种信托基金的主要收益在于不动产出租所得。比如领展房产基金(00832.HK),就是将领展旗下所有的房地产物业全部打包起来,然后成立一个房地产信托基金,由专业人士管理,分红相对稳,但是回报率大概5%-8%左右,还是香港做的很好的REITs房产基金,至于20%的收益率没见过。
比如股神巴菲特青睐于2017年投资了3.77亿美元(持股比例9.8%)美国Store Capital房地产投资信托基金(REITs),这是伯克希尔投资的唯一REITs公司,公司市值63.85亿美元,TTM PE估值21.09倍,目前股息率5.2%。Y培训师所介绍的REITs房地产基金每年现金分红率能达到20%左右,比巴菲特的投资收益实在高出不少。
为了进一步向学员介绍REITs这种投资模式,Y培训师表示,外国的REITs中国人也可以投资,方法非常简单,在港美股证券账户就能操作,并建议大家报名参加实践班的培训,实践班有专属开户优惠链接,完全免费。开户就送股票,卖了就是钱。
“360天港股超长免佣,微淼学员独享,开户即送1股汇丰控股,首次入金大于2万港币(等值)即送1股腾讯控股,港股新股认购免手续费,(先收后返),美股新股认购免手续费(直接减免)”Y培训师表示。

值得注意的是,内地投资者购买港股股票有两种渠道,一种是通过沪深港通进行交易,但有50万门槛。另一种是直接注册港股账户,但需要香港银行账户,而目前香港各银行开卡手续繁琐。简单的通过链接就能立即注册,并且购买港、美股,看起来并不那么靠谱。
当记者问及是否与香港券商或银行机构合作时,Y培训师向记者表示跟花旗和渣打银行均有合作,随后时报君向渣打以及花旗工作人员求证,均表示并不知道这家机构,双方也并没有合作,“银行不会做这些,开户还送股票,这是明显违规的,香港银行合规非常严格,很多决策是要经过金管局以及香港证监会审批的。送股是完全不可能的事情。”渣打银行的一位工作人员表示。
6998元进阶版课程报名,视频授课实操选股
“微淼商学院主要培养投资家和企业家,不培养高级打工者,如果想要成为高级打工者可以上其他几家商学院,像伦敦商学院,哈佛商学院,麻省理工商学院等都是培养高级打工者。”微淼商学院L培训师称。
在群里,有一名学员公开发问“谁给你们的勇气,人家的教授都是国际名牌大学毕业,微淼呢?”,这名学员立马就被拉黑踢出群。根据其他学员介绍称,在微淼群里,只要是老师讲的,不准抬杠,如果发现抬杠就会立即被清理出去。
私底下培训师却在不停劝导有意向的学员报名进阶版课程,进入实践班。Y培训师向记者表示,如果想继续学习,现在就要赶紧报名,而且名额有限,优惠也是有时间截止日的,价格马上就会恢复原价。“不用担心学不会,我们这边72岁的学员都能进行实操股票选股,50-60岁的学员也很多,我们的课程都是根据小白设计的,我们是边指导你学习边指导你实操投资,第一周就会教你配置指数基金,后面还会指导股票,可转债,基金等操作。”
当记者问及后期的学校模式时,Y培训师表示,“报完名就开通视频授课,我们的学习是终身的,视频课程也会一直保留。而且我们是录好视频一对一教学,每个人都会有个账号。”
警惕微信群授课理财荐股套路
怎么才能实现财富自由,年轻轻轻就身家过亿?QQ群、微信群、电话销售等总有人给你出主意,并不停的贩卖焦虑要改变穷人的思维模式,学会像富人一样思考,然后就开始讲授理财知识,买会员教你如何选股,精准判断买卖点等。
事实上,非法荐股屡禁不止,骗子的套路都差不多,一开始都会是单纯的授课,然后再慢慢建立信任,然后开始教你实操股票、基金等理财产品,群里还会有老师股评总结,同伙们吆喝等。大致有这样一种常见套路:
1、 拉人建群卖课,讲授各种理财知识等博取信任
2、 推销各类“开户软件”“荐股软件” “荐股平台”,以免费使用的方式拉客户,随后以升级等各种名义,诱骗投资人购买软件或充值,以便享受“荐股服务”。
3、设立所谓“牛股” “黑马行情”等预测类公共帐号吸引关注,或在各种社交群组,利用这种噱头,通过所谓的“专家”“老师”指导,赚取高额“服务费”。如分红或月费年费等。
4、性质恶劣的“荐股割韭菜”。逢低建仓,提前在低价位大量购入某个“非固定收益类投资产品”后,再以发布推荐等名义,诱骗大量个人用户资金入场,等价格拉升后迅速卖出,获利逃离出场。
5、冒充正规金融证券交易公司欺诈。伪造交易系统,利用荐股类话术,以高盈利为诱饵,诱骗用户注资到假冒的交易系统,并在后台实时操纵行情,伪造交易记录,欺诈用户大量资金。
此前证券时报微信曾多次公布此类微信荐股报道,详情可戳以下链接:
人在江湖飘,尽量少挨刀
21个跌停背后的预谋?他加了一个美女微信,然后亏了70%
一场暴跌背后的预谋:他们在直播间免费听课3个月,被收割了几千万又一个“美女股神”沦陷,账户中天天都有涨停股的秘密原来是这样不收费、不分成、不卖软件不卖书……微博上自掏腰包打广告的股神们想干啥?
总有一种套路让你血本无归!荐股群、聊天室、直播间,港股现货茶交所……刚刚微信重磅宣布:严打从10万炒股到100万?全是套路!监管出手了,一口气曝光132家
