快科技4月25日消息,近日淘宝发布关于新增《淘宝网游戏软件平台行业管理规范》的公示通知,针对商品发布要求、行为要求以及保证金要求等做出了规范。
淘宝表示,此举是为了持续提升买家的购物体验,促进游戏软件平台行业的健康发展,规范此类商品的交易秩序。
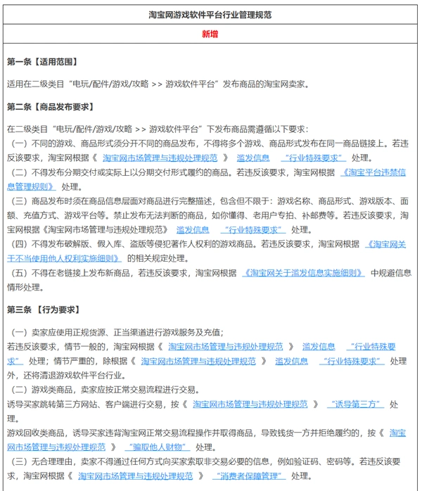
在规范中提到,在二级类目“电玩/配件/游戏/攻略 >> 游戏软件平台”下发布商品需遵循以下要求:
1、不同的游戏、商品形式须分开不同的商品发布,不得将多个游戏、商品形式发布在同一商品链接上。
2、不得发布分期交付或实际上以分期交付形式履约的商品。
3、商品发布时须在商品信息层面对商品进行完整描述,包含但不限于:游戏名称、商品形式、游戏版本、面额、充值方式、游戏平台等,禁止发布无法判断的商品,如你懂得、老用户专拍、补邮费等。
4、不得发布破解版、假入库、盗版等侵犯著作人权利的游戏商品。
5、不得在老链接上发布新商品。
规范还提到对于卖家的行为要求:
1、卖家应使用正规货源、正当渠道进行游戏服务及充值
2、游戏类商品,卖家应按正常交易流程进行交易。禁止诱导买家跳转第三方网站、客户端进行交易。
3、无合理理由,卖家不得通过任何方式向买家索取非交易必要的信息,例如验证码、密码等。
此规则于2025年4月23日开始公示通知,将于2025年5月7日正式生效。

免责声明:由于无法甄别是否为投稿用户创作以及文章的准确性,本站尊重并保护知识产权,根据《信息网络传播权保护条例》,如我们转载的作品侵犯了您的权利,请您通知我们,请将本侵权页面网址发送邮件到qingge@88.com,深感抱歉,我们会做删除处理。
