大家好,我是你们的蚯蚓叔叔,蚯蚓电脑,很多朋友在后台一直问我,说我搞电脑实体店的,那么如何给客户安装系统呢?特别是现在win10系统,如果激活呢?而且激活后可以一直正常使用的,今天就来跟大家说道、说道这方面的问题;

说到win10系统,大家可以看下图:

win10企业版本
我现在用的是win10的企业版本,而且也都激活了,那么很多人可能又会问了,win10到底有多少个版本呢?他们之间有什么区别呢?容易激活吗?

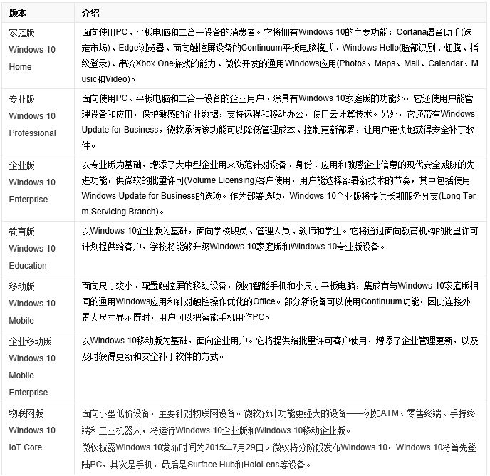
win10各版本介绍
看了以上各个版本区别,你们知道到底有何区别吗?说白了,没有深入的去使用的话也确实不知道具体的区别哦,但是根据我实体店的使用情况来看的话,现在win10最常用的就有这几个版本:家庭版本、专业版本、企业版本、教育版本;而这几个版本中,家庭版本的功能确实是最少的,很多品牌的笔记本电脑、台式电脑默认都安装这个版本的,而我们个人或者企业的话用专业版本和企业版本就完全够用了,我之前跟企业和个人都安装过家庭版本的,但却是没有那么好用,比如安装打印机、游戏等会出现一些报错提示;
那么对于win10这么多版本的,我们个人如何才能免费激活它们呢?能让我们可以长期的正常使用里面的一些功能呢?

win10激活工具
这个工具我用了好多年的时间,实体店测试的电脑不低于400台,现在还非常的好用,而且也不会出现说用了180天之后就会再次出现未激活的状态,如下图:

win10未激活
好了,感谢大家的阅读,喜欢我就关注,我是你们的蚯蚓叔叔,蚯蚓电脑,有什么好的意见或者建议,可以文章下方进行留言说明,每个月不定期赠送32GU盘系统等实用的电子产品,还有有比较急的事情,可以先关注我,然后私信输入zw,就是找我的简称,感谢大家的阅读。
免责声明:由于无法甄别是否为投稿用户创作以及文章的准确性,本站尊重并保护知识产权,根据《信息网络传播权保护条例》,如我们转载的作品侵犯了您的权利,请您通知我们,请将本侵权页面网址发送邮件到qingge@88.com,深感抱歉,我们会做删除处理。
