新宝股份涨2.10%,成交额3265.25万元,主力资金净流出248.68万元 来源:新浪证券-红岸工作室10月22日,新宝股份盘中上涨2.10%,截至09:54,报14.61元/股,成交3265.25万元,换手率0.28%,总市值118.62亿元。... 2026-02-1317 阅读0 评论彩虹网
环球家居周报:广东省抽查水暖五金产品46款不合格,三棵树进军全屋定制,多家家居企业发布三季报…… 来源:环球网 ·天猫双11首小时喜临门、林氏等近20个品牌破亿·广东省市场监管局抽查水暖五金产品 46款产品不合格·浙江金华前三季度家具出口大幅增长40.... 2026-01-1231 阅读0 评论彩虹网
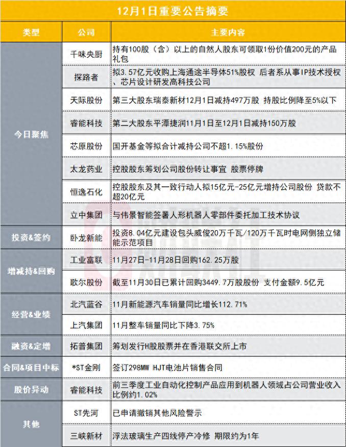
电竞攻略 持股超100股股东可申领价值200元产品礼包!35亿预制菜概念股开展股东回馈活动|盘后公告集锦 今日聚焦【千味央厨:持有100股(含)以上的自然人股东可领取1份价值200元的产品礼包】千味央厨(001215.SZ)公告称... 2026-01-0945 阅读0 评论彩虹网