
继低价之后,拼多多又一个拿手锏被多平台效仿。
近日,淘宝对外发布了关于变更《淘宝平台争议处理规则》的公示通知,该通知今日起正式生效。
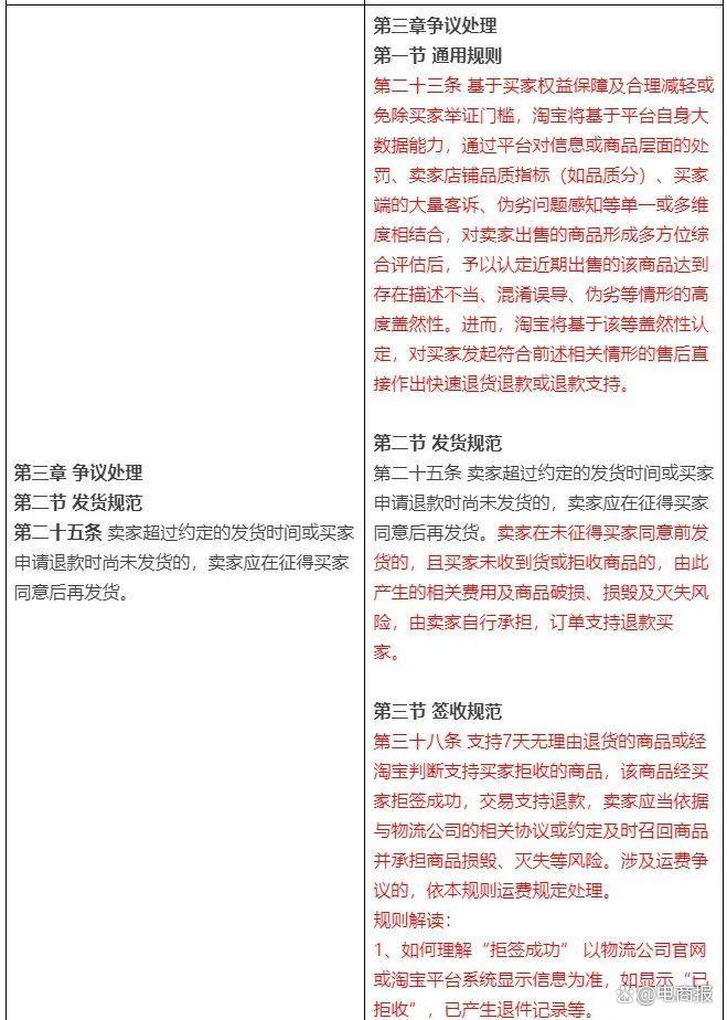
其中,核心变更点第一条为“新增淘宝基于平台自身大数据能力,识别多维度结合,对于买家发起符合相关情形的售后,做出快速退款或退货退款的规则依据”。

图源:淘宝规则中心
具体来说,基于买家权益保障及合理减轻或免除买家举证门槛,淘宝将基于平台自身大数据能力,通过平台对信息或商品层面的处罚、卖家店铺品质指标(如品质分)、买家端的大量客诉、伪劣问题感知等单一或多维度相结合,对卖家出售的商品形成多方位综合评估后,予以认定近期出售的该商品达到存在描述不当、混淆误导、伪劣等情形的高度盖然性。
之后,淘宝将基于该等盖然性认定,对买家发起符合前述相关情形的售后直接作出快速退货退款或退款支持。
一句话概括就是,差评或者违规情况过多卖家,一旦被投诉,会被平台直接判定退货退款或仅退款。
变更第二条关于发货规范,即“针对卖家存在延迟发货、强制发货的且未经买家同意的情形”,由此产生的相关费用及商品破损、损毁及灭失风险,由卖家自行承担,订单支持退款买家。
简单来讲,就是在未经买家允许的情况下,延迟发货、强制发货,系统都支持买家“仅退款”。
第三条则是有关“7天无理由退货”商品或买家拒收的商品,支持买家在拒签后申请退款。
有网友晒出淘宝订单截图,从发起申请到退款,只给20秒的时间,完全不给商家拦截的时间,平台秒退。

图源:卢松松公众号
无独有偶,抖音电商今年也开通了“仅退款”相关功能。
今年9月21日,抖音电商在《商家售后服务管理规范》中更新了一条有关“仅退款”的规则。
抖音商家“商品好评率低于70%,平台有权对该商品交易订单的售后申请采取支持消费者仅退款、退货退款包运费的措施,商品好评率连续7天恢复到70%以上可解除。”
“仅退款”是拼多多推出的主动售后机制。即当消费者向平台申请“仅退款”后,如果商家在48小时内未进行操作,系统则会默认商家同意退款申请,自动发起退款。
这一机制在很大程度上保护了消费者权益,但也对于商家来说充满了不确定性。

仅退款,是消费者的心头好
截至12月22日美股收盘,拼多多总市值为1919.54亿;阿里巴巴总市值为1917.22亿美元,京东总市值434.24亿。
此前,拼多多公布今年第三季度财报后不久,拼多多市值反超阿里,成为在美中概股股市第一。
就连阿里巴巴创始人马云也在内网罕见发声,“要祝贺pdd过去几年的决策,执行和努力。”

马云回应拼多多市值逼近阿里 图源:微博截图
拼多多能够在过去几年中不断发展壮大,得益于平台对于下沉市场的深耕。在消费者对价格越来越敏感的时代,拼多多以降价+仅退款的组合拳,迅速占据了下沉市场消费者心智。
其中,“仅退款”颇具争议。拼多多推出“仅退款”的初衷是为了让消费者更方便购物,减少在售后上和商家扯皮的时间和成本。
尤其是针对一些互联网“边缘人口”,例如不熟悉手机操作的老人、带孩子的全职宝妈、残疾人士等,他们不懂得如何申请退货或者寄快递,更不擅长和不良商家理论来维护自己的合法权益。
不少权益遭受侵害的消费者最终会选择沉默。对此,2021年起,拼多多就开始尝试更主动的客服策略,根据具体事实,为消费者提供仅退款、部分赔付或者退货退款方案。
“仅退款”能够为消费者保障权益的同时,增强他们在平台的消费信心,提升平台满意度。
同时,“仅退款”也适用于拼多多农产品电商的平台属性,尤其是在生鲜水果等产品产生损耗的情况,为消费者提供及时有效的保障。
大多数情况下,“仅退款”针对的是存在质量相关问题或者售后服务不到位的商家,对于平台来说也不失为一个筛沙选金的淘汰机制。正常经营的商家并不需要太担心“仅退款”的影响。
但在实际运行过程中,部分消费者恶意利用“仅退款”进行“薅羊毛”,损害商家利益,不仅有违诚实守信原则,更扰乱了正常的网络经营秩序。
对于这类恶意退款的消费者,拼多多也为商家提供了申诉通道。当商家遭遇恶意下单等情形时,可以通过平台申诉或者使用法律手段维护自身权益。
拼多多会根据事实情况、消费者购物习惯等多维度判定,是否支持消费者仅退款请求。
今年3月,大量拼多多自营店铺遭到用户恶意下单,并在下单后申请“仅退款”,引发了轰动一时的“拼多多炸店事件”。

图源:朋友圈截图
有自称拼多多商家的“炸店参与者”表示,他们之所以实施“炸店”行动,是因为拼多多推出了 “仅退款”。
从某种程度上来说,拿“仅退款”当理由,并不能站得住脚。一方面,“仅退款”更多是动了不良商家的蛋糕,平台优胜劣汰本就是寻常;
另一方面,“仅退款”以消费者利益为先,留住顾客才更有可能促成交易。对于已经抱着“大西瓜”的商家,又怎会在乎那点“小芝麻”。
"炸店"行为不可取,"薅羊毛"也是不应当。在商家和消费者之间关于"仅退款"的博弈中,平台也在积极寻求更加公正的方法,以确保双方的权益得到平等对待。

学习拼多多,更要超越拼多多
近日,淘天集团迎来年内的又一次换帅。阿里巴巴集团CEO、淘天集团董事长吴泳铭兼任淘天集团CEO,淘天集团原首席执行官戴珊将协助筹建阿里集团资产管理公司。
蔡崇信表示,“在淘天集团全面回归用户、回归互联网、回归万能淘宝的进程中,戴珊完成了使命。”
戴珊上任CEO还不到一年,却给淘天带来了很大的变化。她叫停了以GMV为增长目标的电商发展模式,转而强调DAU(日活用户),要求淘天重新打造消费者体验。

淘天集团前CEO戴珊 图源:阿里巴巴
在发展策略上,戴珊推出的有关内容、低价等布局,都牢牢抓住了电商发展核心。在今年双十一,淘天集团更是将“全网最低价”设定为核心KPI。
在“质疑拼多多,理解拼多多,到成为拼多多”的历程中,淘天集团走在前列。如今淘天集团推出“仅退款”相关规则,更是对拼多多成功策略的学习和应对。
同时,有了拼多多“前车之鉴”,淘宝、抖音在开通了“仅退款”服务,也都给服务套上了“枷锁”,防止被过度滥用。
淘宝在规则中提到了,将基于平台自身大数据能力,多维度识别商家是否符合“仅退款”服务要求,例如商品处罚情况、卖家店铺品质指标、买家投诉等。抖音明确店铺好评率低于70%,就支持“仅退款”。
对商家来说,这在一定程度上能规避一部分恶意退款。不过归根结底还是平台在敦促商家提升商品质量和客户服务。商家的提升,也将为平台带来更多的竞争优势。
从消费者角度来看,这也能够很大程度上减轻,甚至免除消费者举证门槛。
眼下,淘天集团等电商平台光模仿拼多多还远远不够,更要超越拼多多。在低价混战一年的电商平台发现,AI+电商正在成为新的行业突破口。
在新任CEO吴泳铭的带领下,淘天集团将向着“AI电商时代”加速迈进;抖音电商更是剥离了游戏业务,成立新的AI部门“Flow”;拼多多也已组建大模型团队。
在2024年,如何打造更牢固的电商平台护城河,成为电商平台新的“课题”。
作者 | 潘多拉
